Star Trek Website
  • Communities
  • Create Post
  • heart
    Support Lemmy
  • search
    Search
  • Login
  • Sign Up
state_electrician@discuss.tchncs.de to Programmer Humor@programming.devEnglish · 13 days ago

Morge continvoucly

discuss.tchncs.de

message-square
52
link
fedilink
340

Morge continvoucly

discuss.tchncs.de

state_electrician@discuss.tchncs.de to Programmer Humor@programming.devEnglish · 13 days ago
message-square
52
link
fedilink

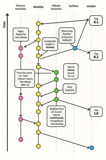
This was from official Microslop documentation https://web.archive.org/web/20260216165612/https://learn.microsoft.com/en-us/training/modules/introduction-to-github/3-components-of-github-flow

  • Railcar8095@lemmy.world
    link
    fedilink
    arrow-up
    17
    ·
    12 days ago

    In my company the h means “haha, what were you expecting?”

Programmer Humor@programming.dev

programmer_humor@programming.dev

Subscribe from Remote Instance

Create a post
You are not logged in. However you can subscribe from another Fediverse account, for example Lemmy or Mastodon. To do this, paste the following into the search field of your instance: !programmer_humor@programming.dev

Welcome to Programmer Humor!

This is a place where you can post jokes, memes, humor, etc. related to programming!

For sharing awful code theres also Programming Horror.

Rules

  • Keep content in english
  • No advertisements
  • Posts must be related to programming or programmer topics
Visibility: Public
globe

This community can be federated to other instances and be posted/commented in by their users.

  • 727 users / day
  • 4.35K users / week
  • 7.13K users / month
  • 17.1K users / 6 months
  • 97 local subscribers
  • 30.1K subscribers
  • 2.13K Posts
  • 80.9K Comments
  • Modlog
  • mods:
  • Feyter@programming.dev
  • adr1an@programming.dev
  • BurningTurtle@programming.dev
  • Pierre-Yves Lapersonne@programming.dev
  • BE: 0.19.15
  • Modlog
  • Legal
  • Instances
  • Docs
  • Code
  • join-lemmy.org